以下信息仅供参考,不能替代专业医师的处方和指导,儿童用药必须严格遵从医嘱,切勿自行用药或调整剂量。

(图片来源网络,侵删)
奥美拉唑针剂(通常为注射用奥美拉唑钠)是一种质子泵抑制剂,通过强力抑制胃酸分泌,用于治疗和预防儿童因各种原因引起的消化道溃疡、胃食管反流病、卓-艾综合征以及需要抑制胃酸的情况(如应激性溃疡、配合抗生素根除幽门螺杆菌等)。
核心用法用量原则
儿童的用药剂量不是简单地按成人剂量折算,而是主要根据体重来计算,医生会根据患儿的具体年龄、体重、诊断病情的严重程度来决定最终的用药方案。
常见适应症与推荐剂量
以下是临床上常见的参考剂量范围,具体请以医生处方为准:
| 适应症 | 推荐剂量 | 给药频率 | 给药途径 |
|---|---|---|---|
| 十二指肠溃疡 | 每次 6 - 1.0 mg/kg | 每日1次 | 静脉滴注 |
| 胃溃疡 | 每次 6 - 1.0 mg/kg | 每日1次 | 静脉滴注 |
| 胃食管反流病 | 每次 6 - 1.0 mg/kg | 每日1次 | 静脉滴注 |
| 卓-艾综合征 | 起始剂量可参考上述范围,医生会根据疗效调整 | 每日1次 | 静脉滴注 |
| 预防应激性溃疡 | 每次 4 - 0.8 mg/kg | 每日1次 | 静脉滴注 |
| 配合抗生素根除幽门螺杆菌 | 每次 6 - 1.0 mg/kg | 每日1-2次(通常与抗生素合用7-14天) | 静脉滴注 |
举例说明: 一个体重20公斤的儿童,医生诊断为胃食管反流病,需要使用奥美拉唑针剂。

(图片来源网络,侵删)
- 计算剂量:20 kg × 0.8 mg/kg = 16 mg。
- 医生可能会开具每日一次,每次16毫克的奥美拉唑针剂。
给药方式与疗程
- 给药方式: 奥美拉唑针剂通常需要用专用溶剂(如氯化钠注射液)溶解后,再加入到等渗的葡萄糖注射液或氯化钠注射液中,进行静脉滴注(即“打点滴”)。
- 严禁直接静脉推注!
- 溶解后和稀释后的药液应尽快使用。
- 静脉滴注时间应不少于 20-30分钟,对于婴幼儿,滴注速度需要更慢,以减少不良反应。
- 疗程:
- 疗程取决于疾病类型和严重程度。
- 对于溃疡性疾病,通常疗程为 4-8周。
- 对于GERD,可能需要根据症状改善情况调整。
- 对于预防应激性溃疡,通常在危险因素存在期间持续使用。
- 具体疗程必须由医生决定,家长切勿自行判断何时停药。
特殊人群用药
- 肝功能不全的儿童: 药物主要通过肝脏代谢,对于中度至重度肝功能损害的儿童,奥美拉唑的清除率会降低,药物在体内的作用时间会延长,医生通常会酌情减少剂量或延长给药间隔。
- 肾功能不全的儿童: 奥美拉唑的代谢产物主要通过肾脏排泄,对于肾功能不全的儿童,一般不需要调整剂量,但重度肾功能不全者仍需医生谨慎评估。
重要注意事项与不良反应
注意事项
- 过敏史: 对奥美拉唑、苯并咪唑类或其他任何成分过敏的儿童禁用。
- 溶液配制: 必须使用指定的溶剂溶解,并使用等渗溶液稀释,配制好的溶液pH值较高,对血管有一定刺激性,应确保静脉通畅。
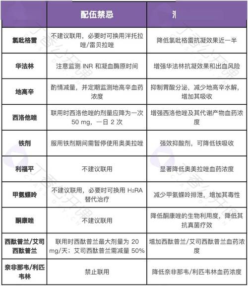
- 药物相互作用: 奥美地唑可能会影响其他药物的吸收,如酮康唑、伊曲康唑、铁盐、地高辛等,如果孩子正在使用其他药物,务必告知医生。
- 长期使用: 长期(尤其是超过1年)使用质子泵抑制剂可能增加某些风险(如骨折、低镁血症、肠道感染风险等),因此应在医生指导下,权衡利弊后使用,并定期复查。
可能的不良反应
奥美拉唑针剂在儿童中通常是安全耐受的,但仍可能发生一些不良反应,常见程度多为轻微。
- 非常常见(>10%): 腹泻、腹痛、恶心、呕吐。
- 常见(1%-10%): 头痛、头晕、皮疹、皮肤瘙痒、发热。
- 少见(<1%):
- 血液系统:白细胞减少、血小板减少。
- 肝脏:转氨酶(ALT, AST)升高。
- 神经系统:嗜睡、失眠、感觉异常。
- 过敏反应:血管性水肿、荨麻疹、过敏性休克(罕见但严重)。
如果孩子在用药期间出现任何不适或异常症状,应立即告知医护人员。
给儿童使用奥美拉唑针剂,家长需要做到:
- 严格遵医嘱: 准确记录医生规定的每日剂量、给药次数和总疗程。
- 关注体重变化: 如果孩子体重在治疗期间有明显变化,应及时告知医生,医生可能需要重新计算剂量。
- 观察不良反应: 留意孩子是否出现腹痛、腹泻、皮疹、哭闹不安等异常情况,并及时与医生沟通。
- 完成整个疗程: 即使孩子症状好转,也不要擅自停药,必须完成医生规定的疗程,以防疾病复发。
请务必将孩子的用药安全放在第一位,所有决策都基于专业医生的诊断和建议。
标签: 奥美拉唑针剂儿童用量计算 儿童奥美拉唑针剂用法用量 儿童奥美拉唑针剂剂量怎么算
版权声明:除非特别标注,否则均为本站原创文章,转载时请以链接形式注明文章出处。