“农村合作医疗”和“城镇居民医保”已经合并,统一称为“城乡居民基本医疗保险”,无论您是农村户口还是城镇户口,新生儿办理的都是同一个险种,只是各地在具体政策名称上可能还保留着旧称。

新生儿医保的办理核心原则是:通常在出生后的3个月内办理,可以从出生之日起享受医保待遇,超过这个时间,可能会有等待期(比如从缴费次月起享受),或者无法追溯报销出生期间发生的医疗费用。
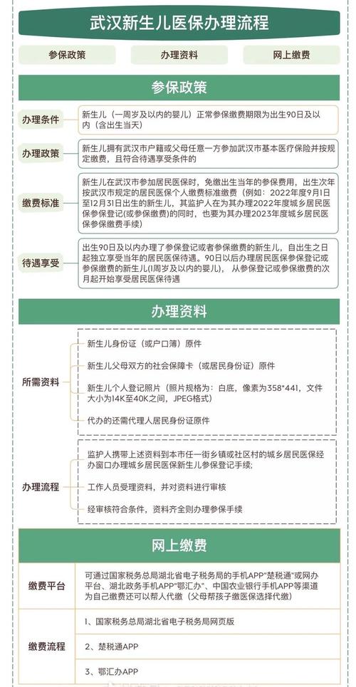
办理流程(详细步骤)
整个流程可以分为三大步:准备材料 → 办理手续 → 领取凭证并缴费。
第一步:准备所需材料
这是最关键的一步,材料齐全才能顺利办理,一般需要准备以下原件及复印件:
-
新生儿身份证明:
(图片来源网络,侵删)- 《出生医学证明》:这是最重要的文件,必须提供。
-
新生儿监护人的身份证明:
- 监护人(通常是父母)的身份证:父母双方的身份证都需要。
-
监护人与新生儿的户口本/关系证明:
- 新生儿户口本:如果新生儿已经上了户口,提供户口本原件及户主页、本人页复印件。
- 或,未上户口的证明材料:如果新生儿还没来得及上户口,部分地区可能需要提供:
- 父母的结婚证。
- 《出生医学证明》上明确的关系信息。
- 强烈建议:在办理前先电话咨询当地医保局或乡镇社保所,确认未上户口情况下可以接受的替代材料。
-
照片(部分地区需要):
- 一寸或二寸的免冠白底彩色证件照,现在很多地方可以现场拍照,但提前准备好更稳妥。
-
代办材料(如非父母办理):
(图片来源网络,侵删)- 如果由祖父母、外祖父母或其他亲属代办,除了上述材料外,还需提供:
- 代办人本人的身份证。
- 能证明代办人与新生儿关系的证明(如户口本、出生证明等)。
- 如果由祖父母、外祖父母或其他亲属代办,除了上述材料外,还需提供:
-
银行卡或存折(部分地区用于扣费):
部分地区支持银行代扣,可以提前准备好一张用于缴费的银行卡。
第二步:办理手续
准备好材料后,就可以选择以下任一渠道进行办理:
线上办理(最方便快捷,推荐)
随着“互联网+政务服务”的普及,线上办理已成为主流。
-
下载APP或关注公众号:
- 下载当地政务服务APP(如“浙里办”、“粤省事”、“随申办”等,以省份或城市命名)。
- 或者在微信/支付宝中搜索并关注当地的“医保公共服务”官方公众号或小程序。
-
注册并登录:
使用监护人的手机号进行注册和实名认证。
-
找到办理入口:
- 在APP或小程序内,搜索关键词如“城乡居民医保”、“新生儿参保”、“社保”等。
-
填写信息并上传材料:
- 按照页面提示,准确填写新生儿的姓名、性别、出生日期、身份证号等信息。
- 按要求上传第一步中准备好的所有材料的清晰照片或扫描件。
-
提交申请:
确认信息无误后提交申请,系统会进行审核,通常1-3个工作日会有结果,审核结果会通过短信或APP通知您。
线下办理(传统方式)
如果线上操作不便,可以前往线下办理。
-
办理地点:
- 首选:户籍所在地的乡镇/街道的“便民服务中心”或“社会保障服务所”。
- 或:当地的“政务服务中心”(市民中心)的医保窗口。
- 或:户籍所在地的村(居)委会。(部分地区村/社区可以代办初审)
-
现场办理:
- 携带所有准备好的材料原件及复印件,到上述办理地点。
- 在工作人员的指导下,填写《城乡居民基本医疗保险参保登记表》。
- 工作人员会核验您的材料,信息录入系统。
第三步:缴费并领取凭证
缴费:
办理登记后,最关键的一步是缴费,否则医保无法生效,缴费方式通常有:
- 线上缴费:
- 通过“税务”部门的官方APP、公众号或小程序(如“电子税务局”、“社保缴费”小程序)进行缴费。
- 支付宝/微信的“市民中心”或“社保”模块。
- 部分地区的银行APP也支持缴费。
- 线下缴费:
- 前往指定的银行网点柜台进行缴费。
- 通过银行的自助终端机缴费。
缴费前请务必确认:
- 缴费标准:每年城乡居民医保的缴费标准由各地政府统一规定,金额不同,一般在几百元到一千多元不等,可以在办理时向工作人员咨询,或查询当地政府官网发布的文件。
- 缴费截止日期:新生儿通常有3个月的办理期,但缴费最好在出生后尽快完成,以确保能从出生日起享受待遇。
领取凭证:
缴费成功后,您可以:
- 线上获取:在办理的APP或小程序中查看和下载您的电子医保凭证,这是目前最方便的凭证,看病买药时可以直接出示二维码。
- 线下领取:如果需要实体卡,可以凭办理人的身份证到社保服务大厅或指定的银行网点申请领取社会保障卡(医保卡)。
重要注意事项(Q&A)
Q1:新生儿医保有等待期吗?
- 在出生后3个月内办理并缴费的,没有等待期。 医保待遇可以追溯到出生之日,也就是说,在办理成功前,如果新生儿因为生病住院了,只要拿到了出生证明,这些费用都可以凭票据回去报销。
- 如果超过3个月才办理,通常会有1-6个月的等待期(各地规定不同),等待期内发生的医疗费用不能报销。
Q2:可以报销哪些费用?
- 主要报销住院医疗费用。
- 部分地区也报销普通门诊费用和大病保险。
- 具体报销比例、范围和起付线(门槛费),以您所在地的医保政策为准。
Q3:新生儿在办理医保前生病了怎么办?
- 先治疗,保留好所有票据! 这是最重要的。
- 在办理好新生儿医保后,携带所有病历、诊断证明、费用清单和发票,到当地的医保经办机构申请零星报销。
Q4:可以和父母一起在同一个APP上办理吗?
- 可以,很多地区的家庭共济功能已经开通,您可以在一个APP上为全家人(包括新生儿)办理参保和缴费。
总结一下核心流程:
出生后3个月内 → 准备好《出生医学证明》等材料 → 线上/线下办理参保登记 → 及时缴费 → 领取电子医保凭证 → 欢迎使用!
最后的建议: 由于各地政策存在细微差异,最准确的信息来源永远是您当地的医保局或乡镇社保所,在办理前,花几分钟时间打个电话咨询,可以少走很多弯路,祝您的宝宝健康快乐成长!
标签: 新生儿农合办理流程 新生儿农合参保手续 新生儿农合报销流程