这份规范由国家卫生健康委(原卫生部)发布并多次修订(如2012年版、2025年版等),是指导和规范全国各级儿童保健机构、妇幼保健院、医院儿科及相关工作人员开展儿童保健服务的技术性纲领文件,其核心目标是保障和促进儿童身心健康,提高儿童健康水平。

以下是对该规范的全面梳理和解读,涵盖了其核心内容、服务模式、重点领域以及实施意义。
核心目标与基本原则
核心目标:
- 促进健康: 早期发现、早期干预影响儿童生长发育的各种问题(如营养性疾病、发育迟缓、视力听力障碍等)。
- 预防疾病: 通过计划免疫、健康教育、营养指导等方式,预防传染病和慢性病。
- 降低死亡率和伤残率: 通过系统管理和及时救治,降低儿童死亡率,减少残疾发生。
- 提高生命质量: 关注儿童的心理行为健康,培养健全的人格,为社会输送健康的下一代。
基本原则:
- 儿童优先,母亲安全: 将儿童健康放在优先发展的战略地位。
- 预防为主,防治结合: 强调早期筛查和干预,将健康管理的关口前移。
- 保健与临床相结合: 保健工作不能脱离医疗,需要与儿科临床紧密协作,实现无缝衔接。
- 连续性、系统性服务: 从胎儿期(孕产妇保健)开始,覆盖新生儿期、婴儿期、幼儿期、学龄前期、学龄期及青春期,提供全生命周期的连续服务。
- 个体化与群体化相结合: 既关注每个儿童的特殊需求,也针对群体性问题(如肥胖、近视高发)制定公共卫生策略。
服务对象与内容
服务对象:
规范的服务对象是从胎儿期(孕28周)至不满18周岁的儿童和青少年,根据不同年龄段的特点,服务内容各有侧重。
(按年龄段划分):
胎儿期(产前保健)
- 服务提供者: 妇幼保健机构、产科。
- 孕期保健: 定期产检,监测孕妇健康状况(如妊娠高血压、糖尿病筛查)。
- 高危妊娠筛查与管理: 识别和管理可能影响胎儿健康的高危因素。
- 健康教育: 孕期营养、心理调适、避免接触有害物质(烟酒、药物、辐射等)。
- 出生缺陷筛查与诊断: 如唐氏筛查、B超排畸等。
新生儿期(出生至未满28天)

- 服务提供者: 产科、新生儿科、社区卫生服务中心。
- 家庭访视: 出生后3天、7天、14天、28天或28天内至少进行2次访视。
- 健康检查: 测量体重、身长,检查体格发育、喂养情况、黄疸、脐部护理等。
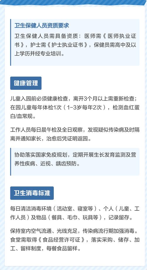
- 疾病筛查: 新生儿疾病筛查(遗传代谢病、听力筛查)和新生儿听力筛查是法定项目,必须完成。
- 喂养指导: 母乳喂养指导、维生素K补充、预防接种指导。
婴幼儿期(1岁至未满3岁)
- 服务提供者: 社区卫生服务中心/乡镇卫生院的儿童保健科。
- 定期健康检查: 3、6、8、12、18、24、30、36月龄各进行一次系统体检。
- 生长发育监测: 在生长曲线图上记录体重、身长、头围,评估发育水平。
- 营养与喂养指导: 辅食添加指导,防治营养性贫血、佝偻病、营养不良、肥胖。
- 神经心理发育筛查: 使用标准化量表(如丹佛发育筛查测验DDST)筛查发育迟缓、自闭症倾向等。
- 预防接种: 按照国家免疫规划程序进行疫苗接种。
- 伤害预防指导: 防止窒息、烫伤、跌倒等意外伤害。
学龄前期(3岁至未满6/7岁)
- 服务提供者: 托幼机构卫生保健人员、社区卫生服务中心。
- 入托/入园体检: 必须进行全面的健康检查。
- 定期健康检查: 每年1-2次。
- 视力与听力筛查: 早期发现近视、弱视、听力问题。
- 口腔保健: 涂氟、窝沟封闭,预防龋齿。
- 心理行为发育指导: 关注注意力、情绪、社交能力等,多动、抽动等行为问题的初步筛查。
- 合理膳食与体格锻炼: 培养良好的生活习惯。
学龄期/青春期(6/7岁至18岁)
- 服务提供者: 学校校医、社区卫生服务中心。
- 年度健康检查: 每年一次。
- 生长发育监测: 关注青春期发育(性发育)是否正常。
- 常见病防治: 重点监测和干预近视、肥胖、脊柱侧弯。
- 心理健康促进: 开展心理健康教育,识别和干预抑郁、焦虑、网络成瘾等问题。
- 性健康教育: 提供科学的性知识和生殖健康服务。
- 伤害与安全: 交通安全、校园暴力、网络安全等教育。
服务模式与流程
规范强调建立“儿童保健手册”(或电子健康档案)作为核心工具,贯穿儿童整个成长过程。

- 建立档案: 新生儿出生后即建立《母子健康手册》或《儿童保健手册》。
- 定期随访: 按照不同年龄段的频率要求,到指定机构进行体检和咨询。
- 信息记录: 每次检查结果、评估意见、指导意见都详细记录在手册中。
- 异常转诊: 如果发现儿童存在健康问题,超出保健机构处理能力,需及时转诊至上级医疗机构(如儿童医院、综合医院儿科)进行诊断和治疗。
- 信息反馈: 临床机构诊疗结束后,需将结果反馈给保健机构,以便后续进行康复指导和健康管理,形成“保健-临床-康复”的闭环管理。
重点关注的领域
- 新生儿疾病筛查: 这是降低儿童智残率最有效的公共卫生措施之一,规范了筛查病种(如先天性甲状腺功能减低症、苯丙酮尿症)、流程和质量控制。
- 儿童营养改善: 针对性营养不良、超重/肥胖、贫血等问题,提供个性化的膳食指导和行为干预。
- 儿童心理行为保健: 将心理行为发育评估纳入常规体检,强调早期识别发育问题(如语言发育迟缓、自闭症谱系障碍、注意缺陷多动障碍ADHD)。
- 儿童眼保健与视力筛查: 随着近视问题日益严峻,规范要求从幼儿园开始定期进行视力筛查,建立屈光发育档案,早期干预。
- 儿童听力保健: 强调新生儿听力筛查的普及率和随访率,对听力障碍儿童进行早期诊断和干预(如助听器、人工耳蜗植入),避免“聋而不哑”。
规范的意义与影响
- 标准化: 统一了全国儿童保健服务的标准、内容和流程,确保了服务的同质化和可及性。
- 体系化: 构建了从国家到地方,从医院到社区的儿童健康服务网络,明确了各级机构的职责。
- 预防导向: 推动了儿童健康管理模式从“重治疗”向“重预防”转变,节约了巨大的医疗成本。
- 法律保障: 为儿童保健工作提供了法律和技术依据,是保障儿童健康权益的重要文件。
- 人才培养: 为儿童保健医师、护士、社区医生等专业人士提供了明确的培训和工作指南。
《全国儿童保健工作规范》是一份全面、系统、科学的“儿童健康守护指南”,它不仅仅是一份技术文件,更体现了国家对于儿童健康事业的战略投入,通过落实这份规范,可以最大限度地保障每一个儿童都能从生命的起点开始,获得公平、可及、连续、优质的健康服务,健康成长为国家的栋梁之才,对于家长而言,了解这份规范有助于您更好地配合保健医生,科学育儿。
标签: 儿童保健工作规范细化落实 儿童健康权益保障措施 儿童保健工作规范落地执行