所有儿童雾化用药配方和用量,都必须由专业的儿科医生根据孩子的具体病情、年龄、体重等因素来决定。

下面我将为您详细解释儿童雾化用药的通用知识、常用药物种类、医生开药的考量因素,以及家长需要了解的重要事项。
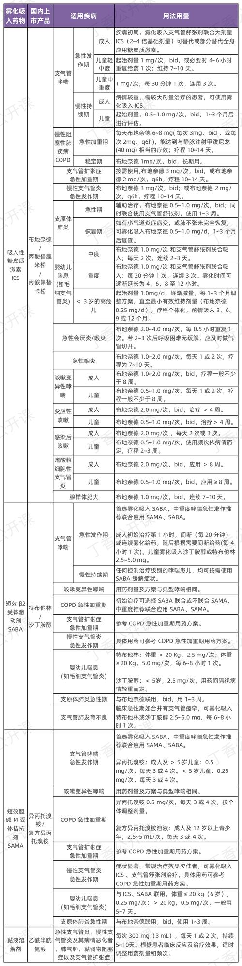
儿童雾化治疗的常用药物
在临床上,儿童雾化最常用的药物主要有以下三大类,它们通常被组合使用以达到最佳治疗效果。
支气管扩张剂
这类药物是缓解喘息、咳嗽、气急等急性症状的核心药物,作用是放松气道周围的肌肉,让气道变宽,呼吸更顺畅。
- 常用药物:
- 硫酸沙丁胺醇溶液 (Salbutamol Sulfate Solution / 万托林):这是最常用的短效β2受体激动剂,用于快速缓解急性喘息发作,起效快,维持时间约4-6小时。
- 异丙托溴铵溶液 (Ipratropium Bromide Solution / 爱全乐):这是一种短效抗胆碱能药物,与沙丁胺醇联用,可以协同扩张气道,效果更好,尤其适用于喘息较重的患儿。
- 肾上腺素:在某些紧急情况(如急性喉炎、喉梗阻)下,医生可能会短期使用。
糖皮质激素
这类药物是控制气道炎症、从根本上治疗哮喘、毛细支气管炎等疾病的“基石”药物,它们不是“激素恐惧”中那种会影响生长发育的全身性激素,而是局部用药,全身吸收极少,在医生指导下规范使用是安全的。

- 常用药物:
- 布地奈德混悬液 (Budesonide Suspension / 普米克令舒):这是目前儿童雾化最常用、安全性最高的吸入性糖皮质激素,它可以直接作用于气道,有效减轻黏膜水肿、炎症和分泌物,需要长期规律使用才能发挥最佳效果,不能症状一缓解就停药。
- 丙酸倍氯米松溶液 (Beclomethasone Dipropionate Solution / 必可酮):也是一种常用药物,但相较于布地奈德,其全身吸收稍多,儿童使用不如布地奈德普遍。
黏液溶解剂/祛痰剂
这类药物可以帮助稀释痰液,降低痰液黏稠度,使其更容易被咳出,对于痰多、不易咳出的患儿有帮助。
- 常用药物:
- 盐酸氨溴索溶液 (Ambroxol Hydrochloride Solution / 沐舒坦):可以分解痰液中的黏多糖,增强支气管黏膜纤毛的摆动,促进痰液排出。
- 乙酰半胱氨酸溶液:作用更强,但味道极差,儿童接受度低,且可能引起呛咳,相对少用。
- α-糜蛋白酶:过去常用,但现在因无雾化剂型、易引起过敏等缺点,已不推荐常规使用。
常见的雾化用药配方组合(示例)
再次强调:以下配方仅为常见举例,绝不能自行模仿!孩子的具体用药请遵医嘱。
示例1:急性喘息发作期(如哮喘急性发作、毛细支气管炎)
- 目的:快速缓解症状。
- 常用组合:
- 方案A(基础):硫酸沙丁胺醇溶液 + 布地奈德混悬液
- 方案B(加重):硫酸沙丁胺醇溶液 + 异丙托溴铵溶液 + 布地奈德混悬液
- 用法:通常先使用支气管扩张剂(沙丁胺醇)缓解症状,间隔15-30分钟后,再使用糖皮质激素(布地奈德)进行抗炎治疗,具体顺序和时间需遵医嘱。
示例2:哮喘缓解期/慢性咳嗽维持治疗
- 目的:控制慢性炎症,预防发作。
- 常用组合:
- 方案:布地奈德混悬液(单用)
- 用法:需要长期、规律使用,每天1-2次,具体疗程由医生根据病情评估决定。
示例3:痰多、黏稠不易咳出(如支气管肺炎恢复期)
- 目的:帮助排痰。
- 常用组合:
- 方案:盐酸氨溴索溶液
- 或联合:盐酸氨溴索溶液 + 布地奈德混悬液(如果同时存在气道炎症)
- 用法:通常在医生评估认为需要排痰时使用。
医生如何决定配方和用量?
医生会综合考虑以下因素:
- 诊断:是哮喘、毛细支气管炎、喉炎还是肺炎?不同疾病用药方案差异很大。
- 病情严重程度:是急性发作还是稳定期?症状的轻重决定了药物的组合和剂量。
- 患儿年龄和体重:这是决定用量的最关键因素,药物剂量通常按体重计算(mg/kg),或者使用固定的儿童浓度(如沙丁胺醇有2.5mg/0.5ml和5mg/1ml等规格)。
- 药物剂型:不同厂家、不同规格的药物,其每毫升含有的有效成分不同,计算时必须仔细核对。
- 治疗目标:是快速缓解症状,还是长期控制炎症?
家长雾化前必须了解的重要事项
- 遵医嘱,不自行用药:这是最重要的一条!不要因为上次孩子有类似症状,就把剩下的药拿出来用,疾病不同,用药完全不同。
- 雾化前准备:
- 清洁:雾化器需严格消毒,按照说明书进行清洗和晾干,防止交叉感染。
- 进食:雾化前30分钟不要进食,避免雾化过程中因咳嗽引起呕吐。
- 清洁口腔:如果孩子能配合,雾化前可以漱口,减少药物在口腔的残留。
- 雾化中注意事项:
- 姿势:让孩子坐位或半卧位,保持气道通畅。
- 面罩:使用合适的面罩,紧密贴合口鼻,避免漏气,让孩子用口深慢呼吸。
- 观察:密切观察孩子情况,如果出现剧烈咳嗽、面色发青、呼吸困难等,应立即停止并告知医生。
- 雾化后护理:
- 漱口洗脸:雾化后立即让孩子漱口、洗脸,并擦拭干净口鼻周围的雾珠,特别是使用激素后,漱口洗脸非常重要,可以减少口腔真菌感染和声音嘶哑的风险。
- 拍背:如果痰多,可以轻拍孩子背部,帮助排痰。
- 清洁雾化器:再次清洗消毒雾化器,备用。
儿童雾化用药是一个专业性很强的问题,家长的角色是严格执行医嘱,并做好雾化过程的护理和观察,请务必记住,您不是医生,不要尝试去“配方”或“调整剂量”,及时就医,让专业的儿科医生为您的孩子制定最安全、最有效的治疗方案,才是对孩子最好的保护。
标签: 儿童雾化药物剂量计算公式 不同年龄雾化用药安全剂量范围 雾化治疗药物用量精准调整技巧