核心概念:什么是自我意识?
在进入具体阶段前,我们先明确“自我意识”包含两个核心部分:

(图片来源网络,侵删)
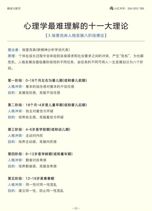
- 主体自我:对自己作为独立个体的认知。“我知道这是我的手”、“我知道我想要这个玩具”。
- 客体自我:对自己的外貌、特质、社会角色和他人评价的认知。“我知道我有一双大眼睛”、“我知道我是一个好孩子/淘气包”、“别人觉得我聪明吗?”。
自我意识的发展就是这两方面从无到有、从简单到复杂、从生理到社会的过程。
儿童自我意识发展的四个主要阶段
第一阶段:萌芽期(0-1岁)—— 自我的出现
这个阶段的婴儿还没有清晰的“我”的概念,但自我意识的种子已经开始萌芽。
-
主要特征:
- 区分自我与非我:婴儿开始能感觉到自己身体的存在,并能将身体与外部世界区分开来,当他们吸吮手指时,能意识到这是“我”的手在动,而不是一个外部的东西。
- 主体自我的初步体现:这是主体自我的起点,婴儿通过自己的动作(如抓握、踢腿)来感受自己的存在,并开始理解自己的行为能对外界产生影响(如我一哭,妈妈就会来抱我)。
- 客体自我的缺失:婴儿还没有关于自己外貌、性格等“客体自我”的概念,他们还无法在镜子中认出自己。
-
标志性事件/实验:
(图片来源网络,侵删)- 格斯的“红点测试”:在婴儿鼻子上抹一个无害的红点,然后观察他们照镜子,1岁以下的婴儿通常不会去摸自己的鼻子,而是去摸镜子里的红点,这表明他们还不能将镜中的影像与自己联系起来。
第二阶段:发展期(1-3岁)—— “我”的诞生
这是自我意识发展的“爆炸期”,儿童的语言能力飞速发展,为自我意识的飞跃提供了工具。
-
主要特征:
- 语言上的“自我”宣告:儿童开始使用第一人称代词“我”,这是自我意识发展的一个里程碑,在此之前,他们通常用名字称呼自己(如“宝宝要”),这表明他们将自己视为一个客体,而说“我”,则意味着他们开始将自己视为一个独立的、能主动思考和行动的主体。
- 自我意识的“爆炸”:儿童突然意识到自己是一个独立的个体,有自己的想法、意愿和情感,这常常表现为“第一反抗期”(Terrible Twos),他们频繁使用“不”、“我的”来强调自己的独立性和所有权,这是主体自我和客体自我中“所有权”概念共同发展的表现。
- 自我意识的初步社会性:他们开始在意成人的反应,并试图通过自己的行为(无论是好的还是坏的)来获得关注。
-
标志性事件/实验:
- 格斯的“红点测试”:1.5岁到2岁的儿童,在鼻子上抹上红点后,照镜子时会主动去摸自己的鼻子,这证明他们已经能够在镜中识别出自己,这是客体自我发展的关键一步。
第三阶段:客观化与社会化期(3-6岁)—— 认识“我是谁”
进入幼儿园后,儿童的社会交往范围急剧扩大,自我意识开始从“我存在”转向“我是谁”,带有强烈的社会比较色彩。

(图片来源网络,侵删)
-
主要特征:
- 基于具体特质的自我描述:当被问及“你是谁?”时,这个阶段的儿童通常会描述自己外在的、具体的、可观察的特征。“我是个男孩”、“我有一头黑头发”、“我穿红色的衣服”、“我会画画”。
- 强烈的自我中心:皮亚杰认为这个阶段的儿童处于“前运算阶段”,他们很难从他人的视角看问题,这体现在自我意识上,就是他们会认为自己的想法和感受就是所有人的想法和感受,他们很难理解别人可能和自己有不同的观点。
- 自尊心的初步形成:儿童开始通过与他人的比较来评价自己,他们的自尊心非常脆弱,极易受到成人评价的影响,一句“你真棒”或“你怎么这么笨”都会对他们产生深远的影响。
-
理论支持:
- 库利的“镜中我”理论:儿童开始像一面镜子一样,从他人的反应(尤其是父母和同伴)中来认识自己,他人的微笑、赞许或批评,都构成了他们“镜中的自我”。
- 埃里克森的“主动对内疚”阶段:这个阶段的主要任务是发展主动性和目的感,儿童通过发起游戏和活动来探索世界,如果他们的想法和行为经常被否定,就会产生内疚感,从而抑制其自我意识的健康发展。
第四阶段:心理化与社会比较期(7-12岁)—— 理解“我”的内在
进入小学后,儿童的认知能力(尤其是抽象思维和观点采择能力)飞速发展,自我意识变得更加深刻和复杂。
-
主要特征:
- 基于内在特质的自我描述:儿童对自我的描述开始从外在特征转向内在的、心理的特质。“我是善良的”、“我很勇敢”、“我有点害羞”、“我数学很好”,这表明他们开始理解自己是一个有思想、有情感、有能力的统一体。
- 稳定的自我概念形成:自我概念不再是飘忽不定的,开始变得相对稳定和一致,他们会对自己形成一个总体的评价,我是一个好学生”。
- 自尊的稳定化:自尊不再仅仅依赖于成人的即时评价,而是更多地建立在学业成就、运动能力、同伴关系等多个维度上,他们开始进行更广泛的社会比较,以此来定位自己在群体中的位置。
- 观点采择能力的发展:他们开始能够站在他人的角度思考问题,理解他人可能有与自己不同的想法和感受,这极大地促进了他们社会性自我意识的发展,让他们能更好地理解自己在人际关系中的角色。
-
理论支持:
- 埃里克森的“勤奋对自卑”阶段:儿童的主要任务是通过学习和社交来发展勤奋感,如果他们在学业或社交中屡屡受挫,就容易产生自卑感,这个阶段的成功体验是建立健康自尊的关键。
总结与补充
| 阶段 | 年龄 | 核心任务 | 自我意识特征 | 关键标志 |
|---|---|---|---|---|
| 萌芽期 | 0-1岁 | 区分自我与非我 | 主体自我初步显现,客体自我缺失 | 感知身体,动作影响外界 |
| 发展期 | 1-3岁 | “我”的诞生 | 主体自我和客体自我(所有权)同步发展 | 使用“我”,出现第一反抗期,红点测试通过 |
| 客观化与社会化期 | 3-6岁 | 认识“我是谁” | 基于具体特质描述自我,自我中心,自尊心萌芽 | “我是男孩/女孩”,从他人评价中认识自己 |
| 心理化与社会比较期 | 7-12岁 | 理解“我”的内在 | 基于内在特质描述自我,形成稳定自我概念和自尊 | 观点采择能力发展,多维度社会比较 |
重要补充:
- 青少年期(12岁以上):自我意识进入一个新的高峰期,儿童开始思考更抽象的哲学问题,如“我是谁?”、“我的人生意义是什么?”,他们的自我意识变得更加抽象、理想化和自我批判,非常在意自己在同伴群体中的形象和地位。
- 个体差异:每个孩子的发展节奏都是独特的,受到遗传、家庭环境、教育方式、文化背景等多种因素的影响。
- 成人角色:父母和教育者在儿童自我意识发展中扮演着至关重要的角色,通过提供无条件的爱、积极的反馈、清晰的界限和允许探索的空间,可以帮助孩子建立健康、积极的自我意识。
标签: 儿童自我意识发展阶段 幼儿自我意识发展特征 儿童自我意识关键期表现
版权声明:除非特别标注,否则均为本站原创文章,转载时请以链接形式注明文章出处。