新生儿入户登记信息卡具体需要准备哪些材料?

99ANYc3cd6 新生儿健康护理 1

让您在去派出所之前,就清楚地知道需要准备哪些材料、填写哪些信息,从而一次性顺利办完落户手续,避免来回跑。

新生儿入户登记信息卡具体需要准备哪些材料?-第1张图片-郑州医学网
(图片来源网络,侵删)

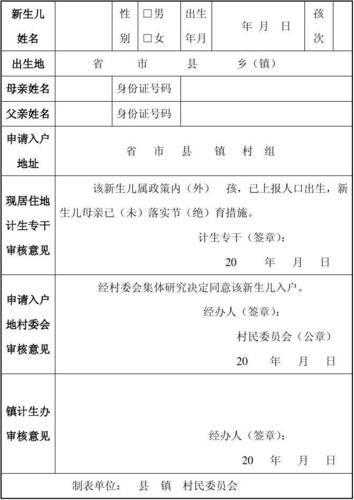
什么是新生儿入户登记信息卡?

它是一份“办事指南”“申请表”的结合体,不同地区的叫法可能略有不同,

  • 《新生儿出生登记申报表》
  • 《新生儿入户申请表》
  • 《落户一次性告知单》

虽然名称不同,但核心内容都是一样的,即罗列办理新生儿落户所需的所有条件和材料。


核心信息内容(通常包含以下部分)

这张卡/表格会详细列出以下几个方面的信息:

申请人信息

  • 新生儿信息:
    • 姓名(拟定)、性别、民族、出生日期、出生地、身份证号码(可后填)。
    • 血型(部分地区会要求)。
  • 父母信息:
    • 姓名、身份证号码、民族、户籍地址(户口本地址)。
    • 母亲的婚姻状况(已婚/未婚)。

申报依据

  • 会简单说明依据的法律法规,如《中华人民共和国户口登记条例》等。

办理条件(非常重要!)

  • 这部分会明确说明在什么情况下可以为新生儿办理落户,最常见的是:
    • 婚内生子: 父母双方均为中国内地居民,且在合法婚姻关系内出生。
    • 非婚生子: 也可以办理落户,但可能需要额外的亲子鉴定等材料来确认亲子关系。
    • 特殊情形: 如收养、父母一方为外籍或港澳台居民等,会有不同的规定。

所需材料清单(重中之重!)

这是信息卡最核心的部分,您需要逐项准备,以下是最常见和通用的材料清单,但具体到每个城市甚至每个区都可能有所不同,务必以当地派出所要求为准!

新生儿入户登记信息卡具体需要准备哪些材料?-第2张图片-郑州医学网
(图片来源网络,侵删)

基础必备材料:

  1. 《出生医学证明》原件及复印件:
    • 这是办理落户的第一重要凭证,请务必在办理时核对好上面的所有信息(姓名、父母信息等)准确无误。
  2. 父母双方的《居民身份证》原件及复印件。
  3. 父母双方的《居民户口簿》原件及复印件:
    • 如果是集体户口,需要提供集体户口首页复印件和本人页原件。
    • 如果户口簿信息有变更(如婚姻状况),需提供相关证明。
  4. 父母《结婚证》原件及复印件:

    对于婚内生子,这是证明孩子合法身份的关键材料之一。

  5. 《新生儿入户登记信息卡》或《申报表》本身:

    通常需要提前填写好并带到派出所。

可能需要的附加材料(根据具体情况):

新生儿入户登记信息卡具体需要准备哪些材料?-第3张图片-郑州医学网
(图片来源网络,侵删)
  • 落户方选择: 如果想随父亲落户,部分地区可能需要额外提供亲子鉴定报告(即使有结婚证,部分城市为防范风险仍有此要求),如果随母亲落户,通常流程更简单。
  • 非婚生子: 除了基础材料,必须提供亲子鉴定报告或法院的亲子关系法律文书
  • 单亲家庭: 可能需要提供另一方死亡、失踪或放弃抚养权等证明文件。
  • 外籍/港澳台父母: 需要提供护照、通行证等有效身份证件,以及孩子的《出入境通行证》等。

办理流程(通常步骤)

  1. 获取表格:

    • 线上: 访问当地公安局官网、政务服务APP或微信公众号,搜索“新生儿入户”或“出生登记”,下载电子表格并打印。
    • 线下: 直接前往户籍所在地或拟落户地的派出所户籍窗口,领取纸质表格。
  2. 准备材料:

    • 按照表格上的“所需材料清单”,逐一准备原件和复印件。
    • 提前填写好表格上的所有信息,确保与身份证、户口本等信息一致。
  3. 现场办理:

    • 携带所有材料,前往派出所户籍窗口提交。
    • 工作人员会审核您的材料,如果材料齐全、符合规定,会当场受理。
  4. 领取证件:

    • 审核通过后,派出所会为您办理落户手续。
    • 办理周期: 现场办理,立等可取(部分地区可能需要1-3个工作日)。
    • 您会拿到孩子的《常住人口登记卡》(即户口本内页),以及孩子的居民身份证(如果需要,可现场申领)。

重要注意事项(请务必阅读!)

  1. 时效性: 新生儿落户没有全国统一的硬性截止日期,但强烈建议在出生后一年内尽快办理,逾期可能会面临更复杂的核查流程。
  2. 《出生医学证明》是关键: 这份证明是办理所有后续手续的“通行证”,请务必在医院及时申领,并仔细核对信息,一旦打印错误,补办流程非常繁琐。
  3. 提前咨询: 在出发前,务必先打电话给您户籍所在地的派出所,确认最新的政策、所需材料和办理时间,这是最稳妥、最有效的方法,可以避免白跑一趟。
  4. 材料真实性: 所有提交的材料必须真实有效,严禁伪造、变造。
  5. 落户地选择: 通常情况下,新生儿可以随父亲或母亲任意一方的户籍地落户,具体政策请咨询当地派出所。
  6. 跨省办理: 目前全国已推行“跨省通办”,如果您和孩子的户籍地不在同一个省,可以尝试在任意一方的户籍地办理,但流程和材料可能更复杂,同样需要提前咨询确认。

“新生儿入户登记信息卡”是您办理落户的“路线图”和“备忘录”,把它当作一份待办事项清单,逐项核对、准备,并提前与当地派出所沟通,就能让整个落户过程变得轻松、顺利,祝您的宝宝健康成长,落户顺利!

标签: 新生儿上户口所需证件 新生儿出生证明入户材料

抱歉,评论功能暂时关闭!