天津市已经实现了“出生即登记”,并大力推行“网上办、掌上办”,流程非常便捷,您可以根据自身情况选择最合适的方式。

核心要点
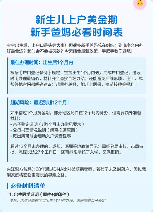
- 最佳时间: 建议在宝宝出生后一个月内办理,虽然没有严格的“过期不办”罚款规定,但尽早办理可以及时为宝宝办理医保、享受相关福利,并避免后续不必要的麻烦。
- 主要方式:
- 首选(最推荐):线上办理(“津心办”APP或“天津公安”APP)
- 备选:线下办理(到任意公安派出所户籍窗口)
线上办理(“出生一件事”联办)
这是目前最方便、最高效的方式,通过手机APP即可一站式办理出生登记、医保参保、社保卡申领等多项业务。
适用条件
- 婚内出生:父母双方均为中国境内居民,且母亲为天津市户籍或在津有合法稳定住所。
- 父母信息齐全:父母双方的身份证、户口本信息清晰准确。
- 生育手续完备:已办理《生育服务证》或《出生医学证明》上的父母信息与户口本信息一致。
办理流程(以“津心办”APP为例)
-
下载与注册:
- 在手机应用商店搜索并下载“津心办”APP。
- 使用身份证号完成实名注册并登录。
-
找到服务入口:
- 在APP首页顶部搜索框中输入“出生一件事”或“出生登记”。
- 点击进入“出生一件事”联办服务。
-
在线申请:
(图片来源网络,侵删)- 选择申请事项,仔细阅读办理须知。
- 按照系统提示,逐项填写宝宝和父母的信息,包括:
- 宝宝信息:姓名、性别、民族、出生日期、出生地等。
- 父母信息:姓名、身份证号、户籍地址等。
- 上传证明材料(通常需要拍照或扫描上传):
- 《出生医学证明》:这是最关键的文件,确保信息清晰、无涂改。
- 父母双方身份证:正反面。
- 父母双方户口本:本人页和户主页。
- 结婚证:父母双方的结婚证。
- 生育证明:如《生育服务证》等。
-
提交审核:
确认所有信息无误后,提交申请,系统会自动将信息推送到户籍地派出所进行审核。
-
审核与结果:
- 审核通常需要3-5个工作日,您可以在APP内随时查看办理进度。
- 审核通过:派出所会将宝宝的户口信息录入系统,您会收到短信通知,宝宝的户口就算正式登记了,您可以在“津心办”或“天津公安”APP上查询到户籍信息。
- 审核不通过:系统会告知您原因,您根据提示修改信息或补充材料后重新提交。
线上办理的优势
- 足不出户:无需请假,无需排队。
- 材料简化:通过数据共享,部分材料无需重复提交。
- 进度可查:实时了解办理状态。
- 一网通办:可同时办理医保、社保卡等,非常省心。
线下办理(派出所户籍窗口)
如果因为特殊情况无法线上办理(例如父母一方为外籍、港澳台居民,或信息复杂无法通过系统审核等),可以选择到派出所现场办理。

所需材料清单(请务必携带原件和复印件)
- 《出生医学证明》:原件及复印件(正反面复印在同一张A4纸上)。
- 父母双方身份证:原件及复印件。
- 父母双方户口本:原件及复印件(包括本人页、户主页、变更页等所有有信息页)。
- 父母结婚证:原件及复印件。
- 非婚生育情况:如属非婚生育,可能需要提供亲子鉴定报告、法院判决书或公证书等法律文件,具体情况请提前咨询户籍所在地派出所。
- 生育服务证:部分地区或派出所可能仍要求提供,建议一并带上。
办理流程
- 咨询:办理前,可以拨打12345市民服务热线或直接咨询您户籍所在地派出所,确认所需材料和办理时间。
- 取号:携带所有材料到任意一家公安派出所的户籍窗口取号排队。
- 提交材料:将准备好的材料交给窗口民警,并填写《户口登记表》。
- 审核与录入:民警会对材料进行审核,审核通过后,现场为宝宝录入户口信息。
- 领取材料:办理完成后,民警会返回您的所有材料原件,并给您一份《户口准予迁入证明》(如果需要)或确认户口已登记。
特殊情况与注意事项
-
《出生医学证明》是关键:
- 请务必在宝宝出生后及时在医院办理好《出生医学证明》,并仔细核对上面的所有信息(姓名、父母信息等),一旦签发,修改非常麻烦。
- 这份证明是办理上户口的法定必备文件。
-
随父随母自愿:
天津市政策允许新生儿可以随父或随母落户,选择在父母一方的户籍地办理即可。
-
新生儿医保:
- 办理完户口后,请尽快为宝宝办理城乡居民基本医疗保险,新生儿有“落地参保”政策,即在出生后90天内参保,可以从出生之日起享受医保待遇,建议通过“津心办”APP的“出生一件事”联办功能一并办理,最为便捷。
-
居住证持有者:
如果父母双方或一方持有天津市居住证,且在津有合法稳定住所,也可以为新生儿在津落户,具体政策可能略有不同,建议提前咨询居住地派出所或通过“天津公安”APP查询相关政策。
| 办理方式 | 优点 | 缺点 | 适合人群 |
|---|---|---|---|
| 线上办理 | 足不出户、高效便捷、进度可查、材料简化 | 对父母信息和网络操作有一定要求 | 绝大多数家庭的首选,信息齐全、熟悉手机操作的年轻父母 |
| 线下办理 | 直接与民警沟通,适合复杂情况 | 需要跑腿、排队,耗费时间 | 线上无法办理的特殊情况、不熟悉线上操作的父母 |
给您的最终建议: 优先尝试使用“津心办”APP进行线上办理,如果遇到任何问题,可以拨打12345热线或直接咨询派出所,他们会为您提供最准确的指导,祝您办理顺利!
标签: 天津新生儿上户口材料清单 天津新生儿上户口流程指南 天津新生儿上户口时限规定