这是一个非常重要且常见的问题,关于备孕期间是否能服用六味地黄丸,核心答案是:必须在专业中医师的辨证指导下进行,切勿自行判断和服用。

下面我将从几个方面详细解释为什么,以及如何正确看待这个问题。
要明白“备孕”是两个人的事
很多人在问这个问题时,往往只关注女性一方,但实际上,备孕是夫妻双方共同的责任,我们需要分别讨论男女双方的情况。
六味地黄丸到底是什么?
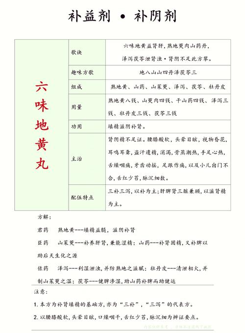
六味地黄丸是中医里一个非常著名的“滋阴补肾”方剂,它主要针对的是“肾阴虚”的证候。
- 主要成分:熟地黄、山茱萸、山药(三补)+ 泽泻、牡丹皮、茯苓(三泻)。
- 核心功效:滋阴补肾。
- 主要症状(肾阴虚的表现):
- 腰膝酸软、头晕耳鸣
- 骨蒸潮热、盗汗(晚上睡觉出汗)
- 消渴(口干舌燥,总想喝水)
- 舌红少苔,脉细数
关键点:六味地黄丸是“补阴”的,而不是“补阳”的,它性质偏于滋腻,如果不对症,可能会带来副作用。

针对“女性”备孕期的分析
对于女性来说,备孕期间的身体调理至关重要。
什么情况下可以考虑服用?
如果女性在备孕前,经过专业中医师明确诊断为“肾阴虚”,并且出现了上述典型症状(如月经量少、色暗红、手足心热、口干、失眠多梦等),那么医生可能会在方剂中加入六味地黄丸,或以其为基础进行加减。
在这种情况下,调理好肾阴,有助于:
- 滋养卵子:肾阴是物质基础,充足的肾阴有助于卵泡的发育成熟。
- 稳定子宫环境:为受精卵着床提供一个良好的“土壤”。
- 改善体质:缓解阴虚内热带来的不适,为孕期打下好基础。
什么情况下“不建议”或“禁止”服用?
这是最需要警惕的部分,如果女性属于以下体质,服用六味地黄丸可能会适得其反:

- 肾阳虚:这是最常见的“误服”情况,肾阳虚的人需要的是“温补肾阳”,比如服用金匮肾气丸。
- 肾阳虚症状:畏寒怕冷、手脚冰凉、腰膝冷痛、精神不振、夜尿频多、面色㿠白、舌淡胖有齿痕。
- 错误后果:六味地黄丸是滋阴的,性寒凉,给阳虚的人吃,就像是“雪上加霜”,会进一步损伤阳气,导致更怕冷、更疲劳,甚至影响受孕。
- 脾胃虚弱:六味地黄丸中的熟地黄等成分比较滋腻,会加重脾胃负担,导致消化不良、腹胀、食欲不振、大便溏稀等问题,脾胃是后天之本,气血生化之源,脾胃功能差也会影响受孕。
- 体内有湿气:如果舌苔厚腻、身体困重,说明体内湿气重,服用滋腻的六味地黄丸会使湿气更难排出。
- 没有明显肾虚症状:如果身体健康,只是想“预防性”地吃,完全没有必要,是药三分毒,无故服用会破坏身体的阴阳平衡。
针对“男性”备孕期的分析
男性的精子质量直接关系到优生优育,男性同样可以出现肾阴虚或肾阳虚。
- 如果男性是肾阴虚:可能出现腰膝酸软、头晕耳鸣、五心烦热、盗汗、遗精、精液量少或粘稠等问题,这种情况下,在医生指导下服用六味地黄丸,有助于改善精液质量。
- 如果男性是肾阳虚:可能出现腰膝冷痛、畏寒怕冷、性欲减退、阳痿早泄、精液清冷等问题,此时服用六味地黄丸会加重阳虚,影响性功能和精子活力。
总结与核心建议
-
首要原则:辨证论治 六味地黄丸不是保健品,而是治疗“肾阴虚”的处方药。“备孕期能不能吃”这个问题,答案完全取决于你的体质是不是“肾阴虚”。 自我判断极易出错。
-
必须咨询专业中医师 在备孕前,夫妻双方最好一起去正规中医院的妇科和男科(或男科/泌尿科)进行咨询,医生会通过“望、闻、问、切”四诊合参,来判断你的体质,并给出最适合你的调理方案,这个方案可能包含六味地黄丸,也可能完全不包含,而是用其他更合适的方药。
-
不要自行购买和服用 切勿听信他人推荐或看网络文章就自行购买,每个人的体质都是独特的,别人的“良方”可能是你的“毒药”。
-
关注生活方式 除了药物调理,备孕期间更重要的是健康的生活方式:
- 均衡饮食:保证营养全面。
- 规律作息:避免熬夜,保证充足睡眠。
- 适度运动:如散步、瑜伽、游泳等。
- 心情舒畅:减少压力,保持乐观心态。
- 戒烟限酒。
一句话总结:备孕期能否吃六味地黄丸,答案是“看体质,遵医嘱”,把它交给专业的医生来判断,才是对自己和未来宝宝最负责任的做法。