这是一个非常好的问题,很多家长都会遇到。儿童可以买成人机票,但通常不推荐,而且价格上并不划算。

下面为您详细解释一下儿童机票和成人机票的区别,以及如何做出最合适的选择。
核心区别:票价、行李额和退改规则
为了让您一目了然,我们用一个表格来对比儿童票和成人票(经济舱)的主要区别:
| 项目 | 儿童票 | 成人票 | **说明 |
|---|---|---|---|
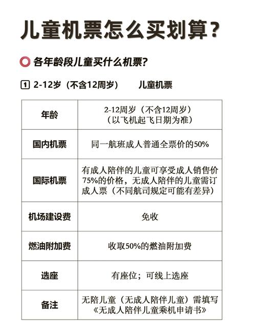
| 适用年龄 | 2周岁(含)至12周岁(不含) | 12周岁及以上 | 这是航空公司的硬性规定。 |
| 票价 | 全价票的50%左右(不含机场建设费和燃油附加费) | 全价票 | 这是儿童票最大的优势,价格便宜。 |
| 机场建设费 | 免收 | 50元/人 | 这是儿童票的一大省钱点。 |
| 燃油附加费 | 按成人票的50%收取 | 按成人标准收取 | 这部分费用是固定的,所以儿童票会便宜一些。 |
| 行李额 | 通常与成人相同 | 根据航空公司和舱位而定 | 国内航班,儿童一般可享受与成人同等的免费托运行李额(通常是20kg),国际航班则需根据具体航空公司规定。 |
| 退改签规则 | 非常严格,通常只能由航空公司操作,且收取较高比例的退改费。 | 相对灵活,不同舱位规则不同(如全价票可免费退改,折扣票有条件)。 | 这是儿童票最大的“缺点”,一旦购买,改期或退票会非常麻烦且损失较大。 |
| 机上服务 | 有专属服务,如优先登机、提供儿童餐、空乘会特别关照等。 | 标准服务 | 儿童票会提供更人性化的照顾。 |
应该选择哪种票?
基于以上对比,我们可以得出以下结论:
什么时候应该买“儿童票”?
强烈推荐购买儿童票的情况:

- 追求性价比: 这是首要原因,儿童票在票价和税费上能省下一笔可观的费用。
- 行程确定,不轻易变动: 如果您的旅行计划已经非常确定,几乎不会发生改签或退票的情况,那么儿童票是最佳选择。
- 需要特殊照顾: 如果孩子年龄较小(如2-5岁),航空公司对儿童乘客有更周到的服务,比如优先登机、安排在家长附近座位等。
一句话总结:只要行程不轻易变动,儿童票永远是首选。
什么时候可以考虑买“成人票”?
在极少数特定情况下,购买成人票反而更划算:
- 遇到极端特价机票: 有时航空公司会推出一些非常低的成人折扣票(例如1折、2折),其最终价格(含税费)可能还低于常规的儿童票(通常是5折)。这是唯一推荐用成人票替代儿童票的情况。
- 行程不确定,需要频繁改签: 如果您预估行程可能会变动,购买成人票中的“全价经济舱”(通常可以免费退改)会比购买儿童票灵活得多,儿童票的退改成本极高,一旦改签,可能需要补足成人票和儿童票的差价,再加上高额手续费,非常不划算。
- 购买捆绑套餐: 有些航空公司或旅行社会将机票和酒店、接送机等服务打包成套餐,有时直接购买成人票的套餐比单独买儿童票+成人其他服务更便宜。
给您的最终建议
-
第一步:查询儿童票价格 在购票平台或航空公司官网查询时,务必选择“儿童票”选项,记下最终总价。
-
第二步:查询同班次成人票价格 在同一个航班上,查询成人经济舱的最低价格(特别是那些看起来非常便宜的特价票)。
(图片来源网络,侵删) -
第三步:对比并决策
- 如果成人票总价 ≤ 儿童票总价,那么果断选择成人票。
- 如果成人票总价 > 儿童票总价,那么选择儿童票,但请务必确认行程的稳定性。
特别提醒:
- 证件: 无论购买哪种票,都需要为儿童办理有效的身份证件,通常是户口本或身份证(如果已办理),国际航班则需要护照。
- 无陪伴儿童(UM): 如果孩子年满5周岁但未满12周岁,需要独自乘机,必须购买“无陪伴儿童”服务,这属于特殊服务,票价和成人票一样,但会提供全程专人照料。
希望这个详细的解释能帮助您为孩子做出最经济、最合适的选择!
标签: 儿童买成人机票条件 儿童机票身高年龄限制 儿童成人票价差异界定