这是一个非常常见且重要的问题,答案是:不可以直接用,但妈妈的医保可以为新生儿报销住院费用,只是流程上需要“先自费,后报销”。

下面为您详细解释原因、具体操作方法和注意事项。
核心原因:医保身份的建立需要时间
- 妈妈的医保(职工医保或居民医保):是妈妈个人参保,保障的是参保人本人。
- 新生儿:是一个独立的个体,拥有自己的法定身份,新生儿需要先办理自己的基本医疗保险(俗称“少儿医保”或“居民医保”),才能享受医保待遇。
新生儿出生后,并不能立刻就拥有一个有效的医保参保状态,从办理参保到医保系统生效,通常需要一段时间,在这段“空窗期”内,如果新生儿生病住院,就无法直接使用任何医保进行实时结算。
具体报销流程:先自费,后报销
当新生儿在等待医保生效期间住院时,需要遵循“先自费,后报销”的原则,具体步骤如下:
第一步:妈妈在孕期或产后及时为新生儿办理参保

这是最关键的一步,您需要尽快为新生儿办理城乡居民基本医疗保险(或当地的少儿医保),各地的办理时间和要求可能略有不同,但通常需要提供以下材料:
- 《出生医学证明》(非常重要)
- 新生儿本人户口本(部分地区可以凭出生证明办理,后续再落户)
- 监护人(父母一方)的身份证
- 一张用于接收退款的银行卡或存折
- 填写《城乡居民基本医疗保险参保登记表》
办理地点:通常是当地的政务服务大厅(医保窗口)、街道/社区服务中心或通过线上政务APP(如“浙里办”、“粤省事”等,具体看您所在地区)。
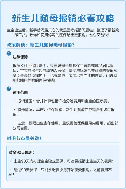
重要提示:一定要在出生后的规定时间内办理! 大多数地区都要求在出生后的90天内办理,这样可以从出生之日起享受医保待遇,如果超过这个时间,可能会有等待期(比如从次月开始享受)。
第二步:新生儿住院并自费结算

在新生儿住院期间,由于他的医保尚未生效或处于等待期,住院费用需要全额自费,请务必保管好所有与本次住院相关的原始票据和资料,这是后续报销的唯一凭证。
需要保留的材料通常包括:
- 住院发票(原件)
- 费用总清单(原件)
- 出院小结(原件)
- 新生儿医学诊断证明(原件)
- 参保人(新生儿)的户口本或身份证(复印件)
- 监护人(妈妈或爸爸)的银行卡(复印件,用于接收报销款)
第三步:出院后提交报销申请
在为新生儿成功办理了医保参保,并且医保系统生效后(通常是缴费后的次月),您可以携带上述所有材料,到以下任一地点提交报销申请:
- 参保地所在的医保经办机构(医保局)
- 街道/社区服务中心
- 部分地区支持线上提交申请。
医保部门审核通过后,会将报销款打入您提供的银行卡账户中。
各地政策差异与“落地”政策
为了解决新生儿“出生即病”却无法报销的难题,很多地区推出了更人性化的“落地”或“追溯”政策。
- “落地参保”政策:部分地区允许新生儿在办理出院手续前,凭出生证明等材料,临时参保,从而实现住院费用的直接结算,无需先自费再报销,这是最方便的情况,您可以咨询当地的医保局或医院是否支持此政策。
- 追溯报销:大部分地区都支持追溯报销,只要您在规定时间内(通常是出生后90天内)为新生儿办理了参保,那么在他出生后、参保生效前所发生的住院费用,都可以按规定进行报销,这就是上面提到的“先自费,后报销”流程。
总结与建议
- 核心结论:新生儿住院不能直接用妈妈的医保卡实时结算,但妈妈的医保账户与新生儿的医保报销没有直接关系(除非是部分地区个人账户家庭共济,但仅可用于支付门诊费用,不能用于住院报销)。
- 正确流程:先为新生儿办理自己的医保 → 住院时自费 → 出院后凭单据到医保局报销。
- 行动指南:
- 尽快办理:新生儿出生后,第一时间咨询当地医保局或社区,了解办理少儿医保的具体流程、所需材料和截止日期。务必在90天内完成。
- 保留所有单据:在等待医保生效期间,如果新生儿需要住院,一定保管好所有医疗费用单据,这是未来报销的关键。
- 咨询落地政策:主动询问当地是否有“落地参保”或“临时参保”政策,如果有的话,可以省去很多麻烦。
- 了解报销比例:新生儿医保的报销比例、起付线(门槛费)和封顶线(最高支付限额)因地区而异,可以向医保局咨询清楚,做到心中有数。
虽然过程有些繁琐,但只要您及时为新生儿办理医保并妥善保管好单据,住院费用的大部分都是可以报销的,能有效减轻家庭的经济负担。